中国·yl9193永利(集团)官方网站-Officials Website
欢迎访问yl9193永利官网
海南大学
服务大厅
首页
学院概况
学院简介
学院领导
院长寄语
联系我们
党群工作
党建动态
学习园地
工会工作
政策文件
师资力量
教师介绍
教授
荣誉教授
客座教授
副教授
讲师
博士后
人才引进
教育教学
学生风采
人才培养
本科生培养
研究生培养
硕士研究生导师
博士研究生导师
联合培养导师
教务动态
科学研究
科研团队
科研平台
数字医学工程全国重点实验室
海南省生物医学工程重点实验室
海南大学国家健康医疗大数据研究院
运动健康联合创新实验室
科研项目
科研动态
学术交流
招生就业
招生信息
本科生招生
研究生招生
就业信息
校友工作
下载专区
管理规定
办事指南
当前位置:
首页
>>
通知公告
>> 正文
03
2022.03
阅读:
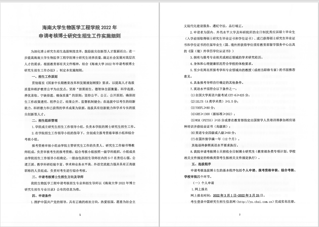
yl9193永利官网2022年申请考核博士研究生招生工作实施细则
附件
yl9193永利官网2022年申请考核博士研究生招生工作实施细则.pdf
已下载
次
×